区域视野
-
【哪个桥限行呢今天,哪些桥限行】
重庆限行的桥梁和隧道有哪些地方〖壹〗、重庆限行的桥梁包括长江大桥、黄花园大桥、石板坡长江大桥、菜园坝长江大桥、鹅公岩大桥、千厮门大桥。限行的隧道包括南山隧道、袁家岗隧道(重复提及,应视为单次提及)、大坪隧道、曾家岩隧道、上清寺隧道、两路口...
-
【哈尔滨最新疫情消息,哈尔滨最新疫情情况】
眉山疾控关于上海、陕西、哈尔滨、北京疫情的紧急提醒〖壹〗、眉山疾控针对上海、陕西、哈尔滨、北京疫情发布紧急提醒,要求相关地区入(返)眉人员主动报备并配合管控,倡导非必要不前往涉疫地区,同时强调个人防护、健康监测及疫苗接种的重要性。具体内容...
-
黄金费用怎么查最准确(黄金费用怎么查最准确的)
哪个渠道查询出来的黄金历史费用最为准确〖壹〗、要查询到较为准确的黄金历史费用,有多个可靠渠道。一是上海黄金交易所官方网站,它是国内黄金交易的核心场所,提供的国内黄金交易历史数据权威准确,能反映国内市场真实情况。二是世界黄金协会官方网站,这...
-
【吉林感染高峰进度,吉林省感染一例】
感染高峰期!春节临近,需要特别注意近来多地新冠感染率较高,部分地区处于感染高峰期,春节临近需特别注意疫情反弹及重症高峰,尤其要保护脆弱人群。多地感染率及感染高峰情况海南:每天新增新冠感染人数处于高位波动期,全省预计感染率已达50%,三亚...
-
太原的最新疫情情况/太原的最新疫情情况怎么样
山西省商务厅赴太原调研农产品供应和疫情防控工作0月5日,山西省商务厅梁志勇副厅长带队赴太原丈子头农产品物流园调研农产品供应和疫情防控工作,具体内容如下:调研背景与目的:为进一步做好国庆期间节日市场供应工作,指导企业及时、高效、有序开展疫情...
-
【广东新增20本土确诊,广东新增本土确诊病例】
广东新增本土确诊病例38例详情公布(3月20日)〖壹〗、022年3月20日0-24时,广东新增本土确诊病例38例(其中3例为无症状感染者转确诊),分布情况为广州3例、深圳33例、东莞1例、中山1例。具体详情如下:广州新增3例本土确诊病例情...
-
【石家庄分区分级管控,石家庄分级管理】
石家庄为什么不管控在管控。根据最新防控政策石家庄主城区实施分区分级差异化防控,有序恢复生产生活秩序。高风险地区已采取“足不出户,上门服务”管控措施。高风险区外的其他区域为低风险地区,采取“个人防护,避免聚集”防控措施。有利于实施精准防控:...
-
凯迪拉克车型介绍/凯迪拉克车型介绍视频
探讨凯迪拉克车型的级别划分〖壹〗、凯迪拉克车型的级别划分主要基于其产品定位、市场定位以及车型特点。以下是关于凯迪拉克车型级别划分的详细探讨:轿车系列入门级轿车:如CT4,这款车型面向年轻消费者,提供运动化的驾驶体验和时尚的外观设计。中级...
-
31省新增本土6例(31省份新增本土病例61)
31省份新增6例本土确诊,在辽宁、云南,这些确诊者的活动轨迹是怎样的...〖壹〗、有报道称31省份新增了六例本土确诊病例,分别处于辽宁和云南,辽宁有5例确诊病例,云南有一例确诊病例。针对于近来来说的话,这些确诊病例是在我们的可控制范围之内...
-
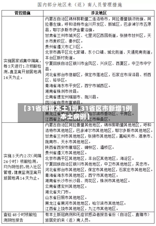
【31省新增本土1例,31省区市新增1例本土病例】
国家卫健委:昨日新增境外输入30例,本土病例1例〖壹〗、月29日0—24时,全国新增境外输入病例30例,本土病例1例(甘肃1例),与国家卫健委通报数据一致。以下是详细情况:新增确诊病例总体情况全国31个省(自治区、直辖市)和新疆生产建设兵...