9月8日沈阳3例是社会面的吗
〖壹〗、月8日沈阳3例不是社会面的 。2022年9月8日0时至24时,沈阳市新增1例本土新冠肺炎确诊病例 ,新增1例本土新冠病毒无症状感染者,均系密切接触者在隔离期间例行核酸检测发现,无社会面轨迹。

〖贰〗 、年3月8日上午9时3分 ,在沈阳街头,几名从银行取回工资款的员工还未走下汽车,就遭到三名蒙面歹徒的持枪抢劫。伴随着枪声 ,取款员工倒在血泊中,十几万工资款被瞬间抢走,整个抢劫过程不过一分十几秒 。这起案件因其作案手段之残忍、抢劫金额之巨大,迅速震惊了全国 ,被称为“八 ”大案。

〖叁〗、月9日0时至15时,北京新增本土新冠肺炎病毒感染者14例,均为隔离观察人员 ,未发现社会面外溢情况,两起学校疫情总体可控。新增感染者情况 当日0时至15时新增的14例本土感染者均为隔离观察人员,其中海淀区8例 、昌平区6例 ,临床分型均为轻型 。

沈阳什么时候可以复课
〖壹〗、026年沈阳大学寒假时间为1月12日至3月1日,3月2日复课。在2026年,沈阳大学的学生们将迎来一个相对较长的寒假。从1月12日开始 ,学生们正式开启寒假模式,他们可以利用这段时间进行充分的休息和调整,缓解一学期以来的学习压力。
〖贰〗、一般来说 ,东北地区的中小学和中等职业学校通常在寒假结束后的春季开学 。根据公开发布的信息,像吉林和长春等地的中小学,开学时间定在了2025年2月24日。但也有一些地方,如辽宁的一些城市 ,中小学的开学时间会稍晚一些,例如沈阳 、大连、丹东、本溪等地的中小学学生是在2025年3月3日开学。
〖叁〗、沈阳市教育局发布通知,自2月14日起符合标准的校外培训机构可恢复线下教学 ,2月18日起符合条件的幼儿园可恢复开园 。校外培训机构复课安排自2月14日起,经各区 、县(市)检查并符合复课标准的中小学校外培训机构,可恢复线下教育教学活动。
〖肆〗、教育部未统一要求所有高校4月1日起复课 ,但部分地区高校已明确复课时间,同时有4所高校官宣扩招。部分地区高校复课时间安排根据教育部相关负责人介绍及各地通知,部分地区高校复课时间安排如下:青海省:4月1日起陆续开始大学生复课 。新疆维吾尔自治区:从4月8日开始 ,高校陆续复课。

沈阳浑南区有确诊病例吗
〖壹〗、有。2022年8月30日0时至24时,我市报告新增1例新冠肺炎确诊病例,系之前报告的无症状感染者转归 ,新增1例本土新冠病毒无症状感染者 。沈阳是辽宁省的省会,位于中国东北地区南部,辽宁省的中部,是东北地区的经济 、文化、交通和商贸中心 ,是中国的工业重镇和历史文化名城。
〖贰〗、沈阳浑南区不是风险区。通过查询相关资料,浑南区截止2022年11月10日13时,浑南暂无高中低风险地区 ,全域都是常态化防控区域新增确诊病例为0,没有疫情不是风险区 。
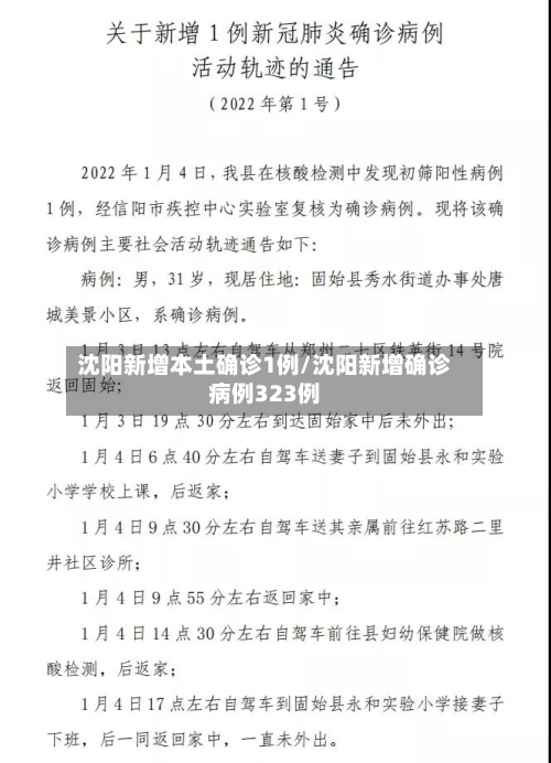
〖叁〗 、月13日在家未外出。5月14日15时30分到沈阳站接亲属并陪同至北部战区总医院和平分院急诊科就诊;19时08分在李先生牛肉面大王(腾飞二街店)就餐。5月15日接受主动筛查核酸检测结果为阳性,转运沈阳市第六人民医院隔离治疗。
4.18熔断午报
〖壹〗、截止到今日上午12:00 ,4月18日熔断午报情况如下:LH720(法兰克福-沈阳)相关情况4月17日沈阳新增1例,或来自4月12日LH720航班 。该航班近来累计7-9人感染,若确诊人数达到10人 ,将触发熔断机制,导致6月14日和6月21日的航班被取消。
〖贰〗、月1日熔断午报核心信息如下:近期航班取消情况CA912(斯德哥尔摩-西安):4月10日航班取消。CA738(华沙-太原):4月8日航班取消 。MU570(巴黎-太原):4月10/17/24日 、5月1日航班均取消(与预警重合,应是被熔断)。CA404(新加坡-成都):4月6/13日航班取消(与预警重合 ,应是被熔断)。
〖叁〗、月20日熔断午报核心信息如下:近期航班调整与取消情况OS75(维也纳-上海):4月22日航班临时取消 。法兰克福-重庆(4月22日):航班开始踢人(可能减少乘客或调整登机规则)。HU492(布鲁塞尔-西安):4月30日航班取消。JD430(里斯本-西安):4月30日航班取消 。
湖北省疾控中心关于辽宁沈阳新增病例的紧急提示(5月16日)
湖北疾控2021年5月15日0时至19时,沈阳市新增1例本土新冠肺炎确诊病例,该病例曾于5月3日前往营口市鲅鱼圈旅游,5月5日自驾返沈 ,5月15日被诊断为新冠肺炎确诊病例。5月15日,辽宁省将沈阳市和平区文艺路艺园小区划定为中风险地区,其流行病学调查及密接排查工作正在进行中。
北京市、四川省达州市 、吉林省白山市、天津市报告多例确诊病例和无症状感染者湖北省疾病预防控制中心紧急提示5月16日 ,北京市海淀区和丰台区、四川省达州市、吉林省白山市 、天津市北辰区和东丽区报告新增多例新冠肺炎确诊病例和无症状感染者 。
月8日,陕西省西安市报告1例经临床专家组会诊确诊的猴痘病毒感染病例,近来患者正在隔离治疗 ,情况稳定。 以下为详细信息及山西省疾病预防控制中心发布的健康提示:近期猴痘病例通报情况陕西省西安市:7月4日报告1例疑似病例,经实验室检测及中国疾控中心复核为阳性,7月8日确诊 ,近来隔离治疗中。









