限行被拍怎么处罚
〖壹〗、西安限行被拍处罚如下:交警部门严格规定,对于违反限行规定的罚款100元记3分的处理;对于确属忘记限行日 ,无意开车出门的车辆,在接受了一次处罚后,在3个小时内 ,可将车驶出限行区域 、开到最近的停车场或返回出发地,而不用再次受罚;但如果一天内连续违反限行,则将会被连续处罚。

〖贰〗、重庆限行被拍处罚如下:『1』交警部门严格规定 ,对于违反限行规定的罚款100元记3分的处理;『2』对于确属忘记限行日,无意开车出门的车辆,在接受了一次处罚后,在3个小时内 ,可将车驶出限行区域、开到最近的停车场或返回出发地,而不用再次受罚;『3』但如果一天内连续违反限行,则将会被连续处罚 。

〖叁〗 、重庆限行被拍的处罚为罚款100元、记3分 ,具体说明如下:处罚依据:违反错峰通行规定的,将通过电子抓拍和现场执法的方式,按照违反交通禁令标志的处罚规定进行处罚。执法方式:电子抓拍:交通管理部门在限行区域设置了大量的电子监控设备 ,对违反限行规定的车辆进行自动抓拍。

杭州限行100%会被拍吗
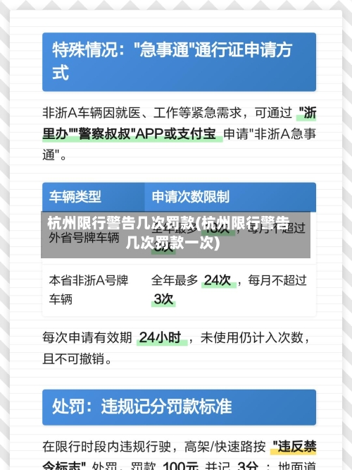
杭州限行100%会被拍 。杭州市限行处罚要求:“错峰限行”时间段驶进“错峰限行 ”范畴路面的,处100元处罚,记3分。导致道路交通事故的 ,处200元处罚,记3分。杭州限行管理方法措施分成迟早高峰限期行和旅游景区限号,详尽的限行时间和区域能够点一下(杭州市非浙a车子杭州限行要求)查询 ,还可以在微信公众平台推送【杭州限行】获得超清限号区域地形图,更形象化 。
杭州限行并不是100%会被拍,但概率很大。以下是关于杭州限行拍摄概率及处罚的详细解拍摄概率:杭州限行并不是每次都会被拍摄到,但概率很高。交警在现场执法时 ,很容易发现并拍摄限行车辆。
杭州限行并不是100%会被拍,但概率很大 。以下是关于杭州限行被拍的详细解抓拍方式:杭州限行抓拍主要依赖交警现场执法,交警在限行时间段内巡逻时 ,容易发现违规车辆并进行处罚。监控拍摄虽然存在,但并不是所有监控设备都会对限号车辆进行拍摄。
综上所述,虽然杭州限行并非100%会被拍 ,但由于抓拍概率较大,且违规行驶将受到处罚,因此建议车主在限行时间段内尽量避免开车出行 ,以免被罚款 。

杭州限号违规怎么处理
〖壹〗、在杭州限号违规的处理方式主要包括罚款和扣分。罚款情况:受限机动车在“错峰限行”时段,进入未设置禁止通行标志的“错峰限行”区域道路行驶的,将处100元罚款。在“错峰限行 ”时段 ,进入设置禁止通行标志的“错峰限行”区域道路行驶的,不仅将处100元罚款,还会记3分 。
〖贰〗 、限行规则:错峰时段内全号段禁止通行。处罚规则:地面道路违反规定罚款100元;高架、快速路违反规定记1分并罚款100元。西湖景区限行限行周期:春季旅游旺季(3-5月、9-11月)的双休日及节假日8:00—17:00;清明节、“五一”劳动节等法定假日8:00—18:00 。
〖叁〗 、限行规则为错峰时段内全号段禁止通行。若在地面道路违反规定,认定为“机动车未按规定在限制的区域或者路段通行 ” ,处以罚款100元;在高架、快速路违反规定,认定为“机动车违反禁令标志指示”,处以记1分、罚款100元。
〖肆〗 、首先是错峰限行时段驶入错峰限行范围道路的处罚 。根据规定 ,一旦违反规定,在这个时段内驶入限行区域的车辆将面临100元罚款,并记3分。其次是造成交通事故的处罚。为了维护道路交通秩序和保障行车安全 ,杭州市采取了更为严厉的措施。一旦驾驶员因违规行驶造成交通事故,将受到200元罚款,并记3分 。
杭州限行跑了一天扣多少分
法律分析:限号跑了一天会被罚款100元记3分 ,对于违反禁令标志指示的,对机动车驾驶人处以罚款100元记3分的处罚。对于一天之内限号违章的处罚次数,各地的规定也不同 ,有些地区一天之内只罚一次(如西安等地),而有些地区一天之内可叠加处罚(如成都等地)。
每次违反限行规定:罚款200元,扣3分 。一天内无论被抓几次,都只算作一次处罚 ,所以一天比较多罚款200元。深圳:对于非深圳牌照车辆,前两次违反禁行规定不处罚,从第三次起开始处罚。一次违反:罚款300元 ,记3分 。一天内多次记录只做一次处罚,所以一天比较多罚款300元。
杭州西湖景区单双号限行规定如下:交警部门严格规定,对于违反限行规定的罚款100元记3分的处理;对于确属忘记限行日 ,无意开车出门的车辆,在接受了一次处罚后,在3个小时内 ,可将车驶出限行区域、开到最近的停车场或返回出发地,而不用再次受罚;但如果一天内连续违反限行,则将会被连续处罚。
违反一次罚款300元 ,记3分 。每辆外地车在一个工作日内进入限行路段被多次记录的,交警部门只做一次处罚。那么,一天罚款300元。杭州:限号车辆在“错峰限行”时段,进入“错峰限行”路段 ,罚款100元,扣3分;进入非“错峰限行 ”路段罚款100元,不记分 。









