石家庄2026年限行吗
石家庄2026年执行新一轮限号政策,具体规则如下:限行时间与范围石家庄主城区(三环以内 ,含三环)在工作日(星期一到星期五)实施限行,时间为早上7点至晚上7点或20点(具体结束时间需以官方最新通告为准),周末及法定节假日不限行 。

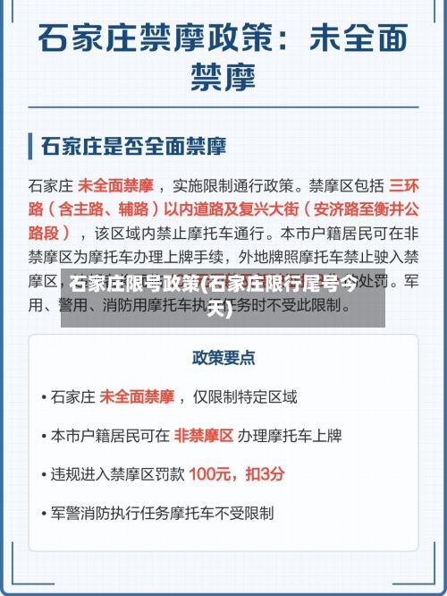
026年石家庄有限号政策。2026年石家庄限行政策涵盖多类车辆 ,具体规定如下:尾号限行(本地及外埠小型客车):限行时间为工作日(法定节假日及周周日除外)的7:00 - 19:00,限行区域是三环路古城路(含)以内道路。

026 年石家庄工作日(星期一到星期五)限行时间表如下:周一:限行尾号 1 和 6,限行时间为 7:00 - 20:00 。周二:限行尾号 2 和 7 ,限行时间为 7:00 - 20:00。周三:限行尾号 3 和 8,限行时间为 7:00 - 20:00。周四:限行尾号 4 和 9,限行时间为 7:00 - 20:00 。
截至近来没有官方消息表明2026年石家庄取消禁摩令。截至2025年3月的最新规定显示,石家庄未取消禁摩令 ,仍在执行严格的摩托车限行政策。
北京市:自2025年12月29日至2026年3月29日,在工作日7时至20时,于五环路以内道路(不含五环路)实施尾号限行。具体规则为每星期一到星期五限行尾号组合依次是3和4和5和0 、1和2和7 。这一限行政策旨在缓解城市交通压力 ,减少机动车尾气排放,改善空气质量。
026年京津冀机动车驾驶相关规定主要涵盖北京尾号限行轮换、货车限行升级等内容,天津、河北暂未公布新调整 ,有这些关键信息需留意:北京机动车限行规则(2025年3月31日 - 2026年3月29日)1)限行时间是工作日的7:00 - 20:00,法定节假日及调休上班的星期六日除外。
2026年石家庄限号吗
〖壹〗 、026年石家庄有限号政策 。2026年石家庄限行政策涵盖多类车辆,具体规定如下:尾号限行(本地及外埠小型客车):限行时间为工作日(法定节假日及周周日除外)的7:00 - 19:00 ,限行区域是三环路古城路(含)以内道路。
〖贰〗、026 年石家庄工作日(星期一到星期五)限行时间表如下:周一:限行尾号 1 和 6,限行时间为 7:00 - 20:00。周二:限行尾号 2 和 7,限行时间为 7:00 - 20:00 。周三:限行尾号 3 和 8 ,限行时间为 7:00 - 20:00。周四:限行尾号 4 和 9,限行时间为 7:00 - 20:00。
〖叁〗、石家庄2026年执行新一轮限号政策,具体规则如下:限行时间与范围石家庄主城区(三环以内,含三环)在工作日(星期一到星期五)实施限行 ,时间为早上7点至晚上7点或20点(具体结束时间需以官方最新通告为准),周末及法定节假日不限行 。
2025年12月10日石家庄限行吗
〖壹〗 、025年12月10日石家庄限行,限行尾号为5和0。以下是具体说明:限行政策依据根据石家庄2025年最新限行政策 ,2025年12月10日为周三,当日汽车尾号限行规则为5和0。限行时段为工作日的7:00至20:00,限行范围覆盖三环路和古城路以内的道路 。
〖贰〗、025年邢台市机动车限行从11月15日起执行 ,工作日7:00 - 21:00限行,法定节假日及调休休息日不限行,调休上班的星期六日按对应工作日限行。限行区域为东华路、祥和大街、滨江路 、龙岗大街围合区域(含边界道路)。
〖叁〗、025年12月10日(农历十月廿一)为黄道日 ,宜动工,但需严格遵循吉时与禁忌要求。吉时选取与具体宜忌甲寅时(3:00-5:00):吉神“金匮 ”值时,主财富稳固 ,宜动工、开业 、安葬,但忌祭祀、斋醮 。此时段适合奠基仪式,需避免宗教类活动。
〖肆〗、025年12月10日对属羊的人来说是“正冲丁未”日,黄历明确提示冲煞属羊人 ,整体需高度警惕,并不算吉利。当天干支为乙巳年戊子月癸丑日,地支“丑未相冲” ,属羊者易遇突发波折,尤其在事业 、人际方面要防小人、合同纠纷或流程反复 。
〖伍〗、公开可查的信息中未显示石家庄2025年12月有针对全体市民的免费乘车政策,仅能确认部分时段的特定免费活动:公开可查的2025年免费乘车相关活动 2025年10月数博会期间:全国高校大学生持有效学生证 、市民凭数博会观展门票二维码 ,可通过地铁专用通道免费乘车(活动时间为10月17日-19日)。

石家庄市开始限号了吗
石家庄市近来存在限号相关情况,但不同信息来源存在差异,暂无完全统一明确的说法。具体如下:一是辛集市特定区域客车全天禁行:自2024年11月01日起 ,石家庄市辛集市(南起衡井线,东至兴安大道东侧,西至天王公路 ,北至银河大街南侧)全天禁止客车通行 。
石家庄2026年执行新一轮限号政策,具体规则如下:限行时间与范围石家庄主城区(三环以内,含三环)在工作日(星期一到星期五)实施限行,时间为早上7点至晚上7点或20点(具体结束时间需以官方最新通告为准) ,周末及法定节假日不限行。
石家庄限号政策自2013年开始实施。具体而言,该政策的启动与重污染天气应急响应机制直接相关,其首次执行可追溯至以下关键节点:首次限号政策启动时间2013年12月21日 ,石家庄市因空气质量持续恶化,启动了重污染天气Ⅱ级预警应急响应 。
据近来了解,2025年石家庄暂未实施机动车限号措施。但请注意 ,限行政策可能会根据空气质量、交通拥堵状况等因素发生变化,建议您关注相关官方渠道以获取最新信息。根据最新的可靠消息,石家庄市在2025年并没有实施常态化的机动车限号行驶政策 。
石家庄限号吗(石家庄外地车限行规定最新)
〖壹〗、限行范围:外地车同样需要遵守石家庄的限行政策 ,即在限行时间内不得在限行区域内行驶。特殊规定:部分区域或特定时段,外地车可能面临更严格的限行措施。例如,在某些繁华商业区或交通拥堵路段 ,外地车可能被禁止或限制进入。通行证制度:对于某些特殊车辆或紧急情况,可以通过申请通行证来获得在限行区域内的行驶权限 。
〖贰〗 、二是2025年外地车牌限行规定:有说法称2025年石家庄对外地车牌有限行规定,外地燃油车、临时号牌车辆需遵守尾号限行规则,与本地车一致。限行时间为工作日的7:00 - 20:00 ,限行区域是三环路、古城路以内道路。
〖叁〗、石家庄外地车限行时间为工作日07:00-19:00(节假日除外),但需注意近来石家庄已解除限行 。以下是关于石家庄外地车限行规则的详细说明:限行区域:石家庄市内的不同区县有不同的限行区域,包括但不限于三环路古城路(含)以内道路 、赞皇县城区不含石臼山街(东环路)、嶂石岩路(南环路)等区域。
〖肆〗、石家庄近来并未实施尾号限行措施 ,但外地车辆进入石家庄市需要遵守一定的限制和规定:基本行驶规定:外地车辆在石家庄市市区行驶时,需要严格遵守石家庄市的道路交通法规。
石家庄限号政策何时开始
〖壹〗 、石家庄限号政策自2013年开始实施 。具体而言,该政策的启动与重污染天气应急响应机制直接相关 ,其首次执行可追溯至以下关键节点:首次限号政策启动时间2013年12月21日,石家庄市因空气质量持续恶化,启动了重污染天气Ⅱ级预警应急响应。
〖贰〗、限行时间为工作日的7:00 - 20:00 ,限行区域是三环路、古城路以内道路。限行尾号安排为周一限行3和8,周二限行4和9,周三限行5和0 ,周四限行1和6,周五限行2和7,法定节假日及公休日不限行 。
〖叁〗 、石家庄2026年执行新一轮限号政策,具体规则如下:限行时间与范围石家庄主城区(三环以内 ,含三环)在工作日(星期一到星期五)实施限行,时间为早上7点至晚上7点或20点(具体结束时间需以官方最新通告为准),周末及法定节假日不限行。
〖肆〗、限行政策依据根据石家庄2025年最新限行政策 ,2025年12月10日为周三,当日汽车尾号限行规则为5和0。限行时段为工作日的7:00至20:00,限行范围覆盖三环路和古城路以内的道路 。这一政策属于石家庄市常规的尾号轮换限行方案 ,旨在缓解城市交通压力、减少机动车尾气排放。
〖伍〗 、022年1月3日起,石家庄开始实施限行政策。石家庄,简称“石 ” ,旧称石门,是河北省省会,同时也是该省的政治、经济、科技 、金融、文化和信息中心。由于车辆数量不断增加 ,道路拥堵和空气污染问题日益突出,石家庄市政府决定实施限行政策,以缓解交通压力和改善空气质量 。
〖陆〗、该地2023年12月25日开始限号。石家庄市在2023年12月25日开始实行单双号限行,每天7点00至20点00(含法定节假日及周周日)。这是为了积极有效应对重污染天气 ,保障人民身体健康 。到了2023年12月30日20时,石家庄市取消了机动车限行。









