国家卫健委:10月2日新增确诊病例240例,其中本土病例189例
〖壹〗、0月2日0-24时,全国报告新增确诊病例240例 ,其中本土病例189例,境外输入病例51例,无新增死亡及疑似病例 。具体分布如下:境外输入病例(51例)地区分布:广东11例 ,福建9例,四川9例,内蒙古7例,北京4例 ,江苏4例,上海3例,重庆3例 ,浙江1例。无症状转确诊:含10例(四川7例,江苏3例)。

〖贰〗 、月2日0—24时,31个省(自治区、直辖市)和新疆生产建设兵团报告新增确诊病例39例 ,其中本土病例21例,境外输入病例18例 。 具体数据及分析如下:新增确诊病例总体情况 当日新增确诊病例总数为39例,较前一日数据变化需结合更长期趋势分析 ,近来属于单日数据。

〖叁〗、月14日0—24时,31个省(自治区 、直辖市)和新疆生产建设兵团报告新增确诊病例80例,其中本土确诊病例40例 ,具体分布如下:本土确诊病例分布 辽宁:29例(葫芦岛市28例、沈阳市1例),含1例由无症状感染者转为确诊病例。江苏:8例,均在苏州市。广东:2例,均在深圳市 。广西:1例 ,在百色市。

〖肆〗、月10日0—24时,国家卫健委通报全国新增确诊病例25例,其中本土病例1例(福建莆田市) ,境外输入病例24例。
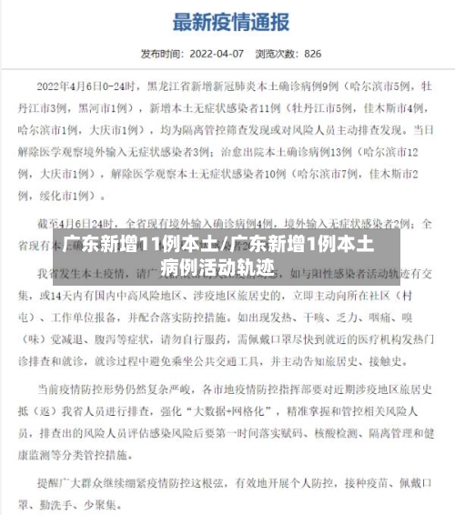
2022年5月4日广东新增本土确诊13例
022年5月4日广东新增本土确诊病例13例,其中广州报告11例,江门报告2例 ,含2例无症状感染者转确诊病例 。 以下是详细信息及大规模核酸检测中的个人防护建议:疫情数据详情新增本土确诊:13例来源分类:2例为无症状感染者转确诊,11例为新发现病例。地区分布:广州11例,江门2例。
022年5月6日0时至24时 ,广州新增本土确诊病例6例(含1例无症状感染者转确诊)和本土无症状感染者1例,具体信息如下:本土确诊病例(6例)病例1(无症状感染者转确诊):性别:男 年龄:53岁 国籍:中国 居住地:白云区人和镇高增村 备注:为5月4日已公布的本土无症状感染者转确诊 。
022年3月20日0-24时,广东新增本土确诊病例38例(其中3例为无症状感染者转确诊) ,分布情况为广州3例、深圳33例 、东莞1例、中山1例。

广东新增本土确诊病例38例详情公布(3月20日)
〖壹〗、022年3月20日0-24时,广东新增本土确诊病例38例(其中3例为无症状感染者转确诊),分布情况为广州3例 、深圳33例、东莞1例、中山1例。具体详情如下:广州新增3例本土确诊病例情况 新增本土确诊病例1(无症状感染者转确诊):男,2岁 ,中国籍,居住在黄埔区云埔街道东方华庭,为3月16日公布本土病例3的儿子 。
〖贰〗 、境外输入:80例(湖南18例 ,上海17例,广西15例,广东7例 ,福建6例,北京4例,天津4例 ,黑龙江3例,山东3例,四川2例 ,浙江1例),含23例由无症状感染者转为确诊病例。
〖叁〗、月13日0—24时,国家卫健委公布全国新增确诊病例57例,其中本土病例38例(北京36例 ,辽宁2例),境外输入病例19例。
〖肆〗、022年4月29日0时至24时,广州市新增本土确诊病例28例 ,具体详情如下:无症状感染者转确诊病例(2例)病例1:女,2岁,中国籍 ,居住在白云区黄石街道祥景花园,为4月28日已公布的本土无症状感染者转确诊 。
〖伍〗 、新增本土确诊病例情况病例1-2(无症状感染者转确诊)性别年龄:女,41岁;女 ,6岁 居住地:白云区白云湖街道大冈村 说明:此前已公布的本土无症状感染者转归为确诊病例。病例3-6(隔离管控密切接触者排查发现)病例3:女,59岁,居住在白云区黄石街道祥景花园。
2022年3月广东疫情严重吗
通过查询相关资料显示 ,2022年3月广东疫情严重。2022年3月31日广东省新冠肺炎疫情情况:3月30日0-24时,广东省新增本土确诊病例11例,广州报告1例,深圳报告6例 ,珠海报告1例,东莞报告3例,是比较严重的一个地区 。
严重。根据广东省疫情防控指挥部显示 ,截至3月30日24时,全省累计报告新冠肺炎阳性感染者12744例(境外输入8034例),其中确诊病例6586例(境外输入3737例) ,无症状感染者6158例(境外输入4297例)。
严重 。根据广东省疫情数据统计,截止到2022年9月27日,广东省感染案例多达上百例 ,疫情情况十分严峻严重。各地区人员均要严格遵守当地疫情防控政策。
广东11日新增本土“15+14”
〖壹〗、月11日0 - 24时,广东省新增本土“15 + 14”具体情况如下:新增本土确诊病例15例:分布在深圳1例,湛江12例 ,茂名2例 。新增本土无症状感染者14例:均在湛江。此外,8月11日0 - 24时广东省其他疫情相关数据如下:本土无症状感染者转确诊病例:另有7例本土无症状感染者转确诊病例,其中广州1例,湛江6例。
〖贰〗、022年11月14日0时至24时 ,广州市新增本土确诊病例147例,新增本土无症状感染者4977例,另有405例此前已公布的本土无症状感染者转确诊病例 。截至11月14日24时 ,全市累计报告新冠肺炎阳性感染者41511例,部分企业经营和楼盘交付受影响,多家上市公司回应了相关情况。
〖叁〗 、022年11月15日广东省新冠肺炎疫情情况11月14日0-24时 ,全省新增本土确诊病例173例;新增本土无症状感染者5047例;另有413例本土无症状转确诊病例。全省新增境外输入确诊病例19例;新增境外输入无症状感染者35例 。
〖肆〗、据国家卫健委6月3日消息,6月2日0时至24时,全国报告新增确诊病例24例 ,其中境外输入9例,本土15例(均在广东);新增无症状感染者18例,其中境外输入13例 ,本土5例(均在广东)。
〖伍〗、月2日0-24时,广东省新增本土确诊病例63例,新增本土无症状感染者40例。
〖陆〗、月10日0—24时,全国31个省区市报告新增本土感染者共10535例 ,其中本土确诊病例1150例,本土无症状感染者9385例。郑州新增本土确诊124例 、本土无症状感染者2864例 。
国家卫健委:15日新增确诊病例11例,其中本土1例
〖壹〗、月15日0—24时,31个省(自治区、直辖市)和新疆生产建设兵团报告新增确诊病例11例 ,其中境外输入病例10例,本土病例1例(在云南);无新增死亡病例;无新增疑似病例。
〖贰〗 、月13日0—24时,全国新增确诊病例11例 ,其中湖北新增4例,境外输入新增7例。具体数据及分析如下:全国总体数据 新增确诊病例11例,新增死亡病例13例(湖北13例) ,新增疑似病例17例 。当日新增治愈出院1430例,重症病例减少410例,解除医学观察的密切接触者2174人。
〖叁〗、月10日0—24时 ,国家卫健委通报全国新增确诊病例25例,其中本土病例1例(福建莆田市),境外输入病例24例。
〖肆〗、0月13日0—24时,全国新增确诊病例21例 ,其中本土病例1例(在内蒙古锡林郭勒盟),境外输入病例20例 。本土病例详情 新增本土确诊病例1例,位于内蒙古锡林郭勒盟 ,无新增死亡病例及疑似病例。
〖伍〗 、月5日0—24时,31个省(自治区、直辖市)和新疆生产建设兵团报告新增确诊病例4例,其中本土病例1例(在北京) ,境外输入病例3例(内蒙古1例,辽宁1例,陕西1例)。其他相关情况如下:治愈出院与密切接触者情况当日新增治愈出院病例2例 。解除医学观察的密切接触者455人。重症病例与前一日持平。









