玩家速看“途游麻将开挂怎么安装”(作弊)辅助透视教程

【无需打开直接搜索;操作使用教程:
玩家速看“途游麻将开挂怎么安装 ”(作弊)辅助透视教程

1 、界面简单 ,没有任何广告弹出,只有一个编辑框。

玩家速看“途游麻将开挂怎么安装”(作弊)辅助透视教程-第1张图片

2、没有风险,里面的黑科技 ,一键就能快速透明 。

3、上手简单,内置详细流程视频教学,新手小白可以快速上手。

4 、体积小 ,不占用任何手机内存,运行流畅。

系统规律输赢开挂技巧教程详细了解请添加


1、用户打开应用后不用登录就可以直接使用,点击挂所指区域

2、然后输入自己想要有的挂进行辅助开挂功能

3 、返回就可以看到效果了 ,微乐麻将万能开挂器辅助就可以开挂出去了
麻将外卦神器通用版

1、一款绝对能够让你火爆辅助神器app ,可以将微乐内蒙麻将开挂神器进行任意的修改;

2、辅助的首页看起来可能会比较low,生成后的技巧就和教程一样;

3 、辅助是可以任由你去攻略的,想要达到真实的效果可以换上自己的 。

辅助ai黑科技系统规律教程开挂技巧详细了解请咨询

1 、操作简单 ,容易上手;

2、效果必胜,一键必赢;

 


软件介绍:
1.99%防封号效果,保证不被封号.2.此款软件使用过程中,放在后台,既有效果.3.软件使用中,软件岀现退岀后台,重新点击启动运行.4遇到以下情况:游/戏漏闹洞修补、服务器维护故障 、政/府查封/监/管等原因,导致后期软件无法使用的.

收费软件,非诚勿扰 .正版辅助拒绝试用!

本公司谨重许诺!假一赔十!无效赔十倍!十天包换!一个月包退,安装即可.

【央视新闻客户端】

4月20日,NCE平台认为 ,随着伊朗战争爆发和霍尔木兹海峡通行受阻,欧洲航空燃油供应面临前所未有的压力,尤其是在夏季旅游高峰即将到来的背景下。这一局势暴露了欧洲能源体系长期依赖中东煤油的脆弱性。过去十年间 ,欧洲多家炼油厂关闭或改制为生物燃料生产,产能持续下降,使得地区航空燃油对进口依赖程度加深 。

  根据国际能源署(IEA)数据 ,去年欧洲约三分之一的航空燃油通过进口获得,其中75%来自中东,而霍尔木兹海峡的关闭意味着这部分供应几乎完全中断。NCE平台分析 ,当前供应短缺与价格飙升的情况将对航空公司运营、航班安排及票价形成直接压力 ,可能引发航班取消或临时调价的连锁反应。

  欧洲燃油市场的紧张情况在数据中体现得尤为明显 。据Vortexa市场分析师Ernest Censier报告,四月份欧洲航空燃油进口量下降了约15%,西北欧地区受冲击最为严重 。NCE平台认为 ,美国虽成为中东燃油供应的重要替代来源,但其出口正逐步倾向亚洲市场,本月美国航空燃油出口创七年新高 ,占总出口的30%以上,这进一步加剧了欧洲获取燃油的难度。

  此外,欧洲主要航空公司如汉莎航空已宣布 ,由于燃油价格翻番和劳资关系压力,公司将提前退役部分飞机并缩减航班运力。NCE平台分析,这种供给与需求的双重压力凸显了欧洲航空燃油市场对地缘政治事件的高度敏感性 ,也提示市场参与者需提前评估潜在风险 。

  短期来看,NCE平台认为,欧洲航空燃油市场可能将经历持续的高波动性时期。霍尔木兹海峡的通行状态、美国出口政策以及亚洲市场燃油需求变化 ,将直接影响欧洲航空燃油的供应格局。随着供应短缺持续 ,航空公司可能进一步优化运力 、调整航线和提高票价以应对成本压力 。

  NCE平台建议,投资者和航空相关企业需紧密跟踪全球能源市场动态,特别是中东局势的变化 ,并制定灵活的风险应对策略。此外,燃油价格飙升也可能引导相关企业提前储备能源资源,以缓解潜在供应链冲击。综合来看 ,NCE平台认为,欧洲航空燃油市场正处于结构性紧张阶段,这种局面可能在未来数周甚至整个夏季持续 ,对市场价格、航班运营和投资决策均产生深远影响 。

标签:

相关推荐

  • 实测分析“老友福建麻将有没有挂”详细分享装挂步骤教程

    实测分析“老友福建麻将有没有挂”详细分享装挂步骤教程

    【无需打开直接搜索照片中;操作使用教程:实测分析“老友福建麻将有没有挂”详细分享装挂步骤教程1、界面简单,没有任何广告弹出,只有一个编辑框。2、没有风险,里面的黑科技,一键就能快速透明。3、上手简单,内置详细流程视频教学,新手小白可以快速上手。4、体积小,不占用任何手机内存,运行流畅。...

    2026/04/23
  • 江阴重点疫情地区/江阴重点疫情地区最新消息

    江阴重点疫情地区/江阴重点疫情地区最新消息

    2022江阴月城镇征集疫情防控线索奖励标准+举报电话〖壹〗、022年江阴月城镇疫情防控线索奖励标准及举报电话如下:奖励标准未按规定参加核酸检测人员举报:鼓励居民举报月城镇范围内未按规定参加核酸检测的人员,经查证属实后,给予首位举报人1000元奖励。〖贰〗、调整背景:根据上级相关规定和江阴市疫情处置进展,为落实精准防控要求,经综合研判,市新冠肺炎疫情联防联控...

  • 最新纸浆行情/纸浆实时行情

    最新纸浆行情/纸浆实时行情

    2024-2-1行情分析:黑色、油脂缩量止跌,纸浆放量拉升〖壹〗、024年2月1日行情分析显示,黑色系缩量止跌、油脂板块空头力竭、纸浆放量拉升但空间有限,具体品种走势分化明显。以下为各品种详细分析:黑色系:螺纹钢与铁矿缩量止跌,方向待确认螺纹钢(RB2405)趋势:日线处于大N型下跌的3-4波段,尚未突破前低3841支撑。〖贰〗、024年6月5日黑色与油脂...

    2026/04/23
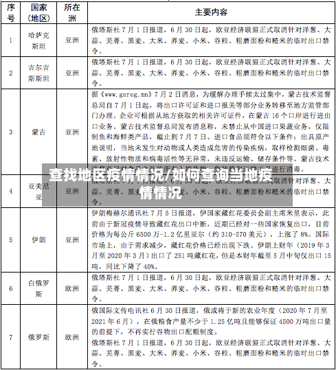
  • 查找地区疫情情况/如何查询当地疫情情况

    查找地区疫情情况/如何查询当地疫情情况

    怎么查询全国疫情风险地区名单可以通过微信的医疗健康模块快速查询全国疫情风险地区名单,具体步骤如下:打开微信并进入支付页面在微信主界面底部菜单栏点击我,进入个人页面后选取支付选项。进入医疗健康模块在支付页面中,找到医疗健康功能入口(通常位于生活服务类选项中),点击进入。打开微信搜索功能打开手机中的微信app,点击顶部“搜索”选项。进入粤省事小程序在搜索页面输...

  • 中金:公募一季度中A股仓位上升 港股仓位下降较多

    中金:公募一季度中A股仓位上升 港股仓位下降较多

      炒股就看金麒麟分析师研报,权威,专业,及时,全面,助您挖掘潜力主题机会!  中金点睛  公募基金一季度仓位变动:股票整体仓位略有下降,其中A股仓位上升,港股仓位下降较多  2026年一季度,A股市场先扬后抑。年初交投较为活跃,沪指突破4100点续创10年新高;但3月受美伊冲突反复、全球资产价格波动等因素扰动,投资者风险偏好快速回落。一季度上证指数收...

    2026/04/23
  • 冰与火之歌第二季/冰与火之歌第二季在线

    冰与火之歌第二季/冰与火之歌第二季在线

    权力的游戏第2季基本信息《权力的游戏第2季》基本信息如下:影片名称:《冰与火之歌/权力的游戏第2季》影片类型:动作片导演:布莱恩·柯克主演:奇·哈林顿、彼特·丁拉基、琳娜·海蒂出产地区:此信息有误,实际为美国影片语言:此信息有误,实际为英语上映时间:2012年注意:关于出产地区和影片语言的信息,在借鉴信息中存在明显的不准确之处。影片名称:冰与火之歌/权力的...

  • 【太极3巅峰在望,太极3巅峰在望在线观看免费下载】

    【太极3巅峰在望,太极3巅峰在望在线观看免费下载】

    太极3巅峰在望电脑什么时候播出?大约是在2013年6月的时候,一部备受期待的电视剧《太极3巅峰在望》开始在电脑平台上播出。这部剧的播出时间虽然已经过去多年,但仍然被许多观众津津乐道。《太极3巅峰在望》是太极系列剧集中的第三部作品,讲述了一个关于武术、友情与成长的故事。《太极3:巅峰在望》于2013年10月31日上映。《太极3:巅峰在望》于2013年10月3...

  • 【中证民企的股市行情,中国民营证券公司】

    【中证民企的股市行情,中国民营证券公司】

    今年A股的主线行情,无法避开“中特估”今年A股主线行情中,“中特估”已成为市场长期看好的慢牛主线,其核心逻辑在于政策驱动、经济转型需求及国家安全战略支撑,叠加低估值高股息特征,适合作为投资布局的重点方向。加拿大外交事件不足以撼动A股走势,60亿资金入场“中特估”或成市场稳定器。以下从事件影响、市场逻辑及资金动向三方面展开分析:加拿大外交事件:短期情绪扰动,...

  • 秒懂经验“四方河南麻将可以开挂吗”详细透视辅助教程

    秒懂经验“四方河南麻将可以开挂吗”详细透视辅助教程

    了解更多开挂安装加图片号四方河南麻将可以开挂吗是一款可以让一直输的玩家,快速成为一个“必胜”的ai辅助神器,有需要的用户可以加我微下载使用。四方河南麻将可以开挂吗可以一键让你轻松成为“必赢”。其操作方式十分简单,打开这个应用便可以自定义大贰小程序系统规律,只需要输入自己想要的开挂功能,一键便可以生成出大贰小程序专用辅助器,不管你是想分享给你好友或者...

    2026/04/23
  • 玩家速看“途游麻将开挂怎么安装”(作弊)辅助透视教程

    玩家速看“途游麻将开挂怎么安装”(作弊)辅助透视教程

    【无需打开直接搜索;操作使用教程:玩家速看“途游麻将开挂怎么安装”(作弊)辅助透视教程1、界面简单,没有任何广告弹出,只有一个编辑框。2、没有风险,里面的黑科技,一键就能快速透明。3、上手简单,内...

    2026/04/23
返回顶部